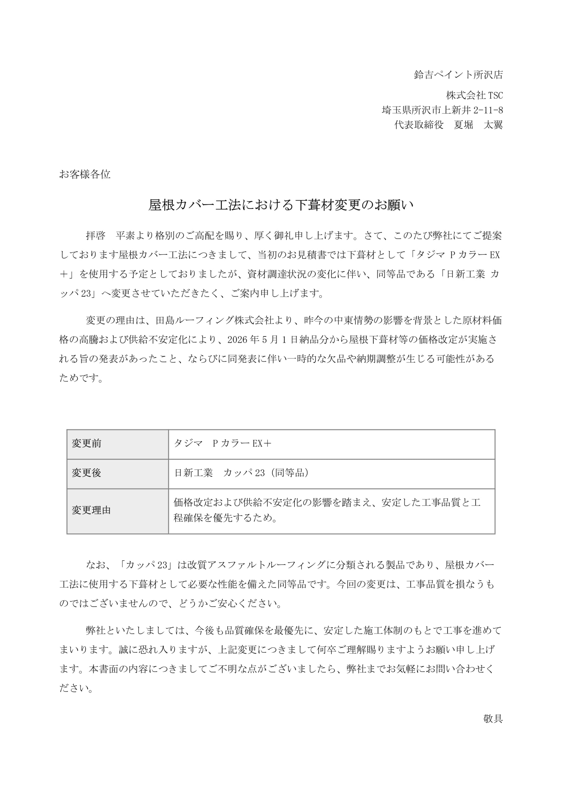
【大切なお知らせ】屋根カバー工事に関して
公開日:2026.04.03 最終更新日:2026.04.03
この記事を読むのに必要な時間は約 1 分です。
この記事を読むのに必要な時間は約 1 分です。
平素より格別のご高配を賜り、厚く御礼申し上げます。
鈴吉ペイント所沢店でございます。
この度中東情勢や様々な影響を背景とした原材料価格高騰および供給不安定化により、2026年5月1日以降屋根下葺材変更となりますのでご案内申し上げます。
同等品へ変更となりますので、工事品質を損なうものではございませんので、どうかご安心ください。
下記により詳細な内容を記載しておりますので、誠に恐れ入りますがご一読いただけますと幸いです。
※今後資料配布や、口頭でのご説明もおこなって参りますので何卒よろしくお願い申し上げます。






